Die BERN-Methode kannst du nutzen bei Reklamationen / Beschwerden bzw. zur Unterscheidung zwischen Einwand und Vorwand.
Inhaltsverzeichnis
Was ist die BERN-Methode?
- Bedanken
- Entschuldigen
- Rückfragen
- Nachfassen
Beispiel:
Kunde: “Ich bekomme keine Anfragen, wenn das so weitergeht bin ich ruiniert”
Wir: (Bedanken) Vielen Dank, dass Sie mich Anrufen und Informieren. (Entschuldigen) Es tut mir leid, dass Sie keine Anfragen erhalten. (Rückfragen) 1. Wenn Sie “keine Anfragen” sagen, sprechen wir dann von aller Art Anfragen oder über einen bestimmten Kanal? 2. Über welchen Zeitraum? 3. Im Vergleich zu welchen Werten? 4. Gemessen an welchen Erwartungen? 5. Gibt es eine kurzfristige Lösungsmöglichkeit? 6. xx. (Nachfassen, zeitlich nachgelagert) Hat sich die Situation der Anfragen gebessert?
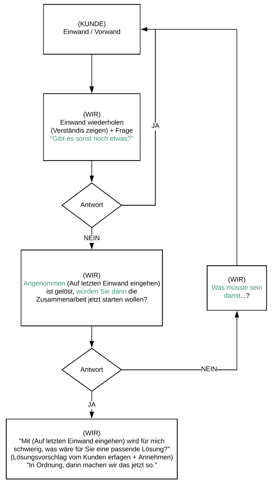
Unterscheidung von Vorwand und Einwand
(Vorgeschobener und echter Reklamation)

Generell: Einwände und Vorwände basieren auf Angst (etwas falsch zu machen.)
→ Einwände ausräumen durch Ausstrahlung von Fachkompetenz (Angst nehmen)
Vorwand / Einwand-Identifizierung durch Hypothesenbildung:
-
- „Angenommen…“
- „Nur mal eine Annahme…“
- „Setzen wir einmal voraus…“
- „Malen sie sich mal aus…“
- „Führen Sie sich einmal vor Augen“
- „Gesetzt den Fall, dass…“
- „Nehmen Sie einmal an…“
- „Legen Sie einmal zu Grunde…“
- „Nur ein Gedanke…“
- „Nur eine Annahme…
- „Nur so eine Idee…“
- „Nur ein Planspiel…“